置顶风向标资金逆势入场!砸450亿抄底,更连续12天南下扫货,买了啥?
虽然市场仍在持续震荡,各路资金却在借道ETF逆势入场期货后续培训。 此外,南向资金也在借道ETF抄底港股,仅近一个月,便有大约107.16亿元的资金流入港股ET...
虽然市场仍在持续震荡,各路资金却在借道ETF逆势入场期货后续培训。 此外,南向资金也在借道ETF抄底港股,仅近一个月,便有大约107.16亿元的资金流入港股ET...
田东:消防培训进工地期货后续培训,筑牢消防安全根基 来源:人民网-广西频道 原创稿 为做好辖区火灾防控工作,提高在建工地管理人员、进城务工人员防火救灾的实战技...
大良街道 关于临时调整教学安排的通告 根据疫情防控有关部署期货后续培训,经研究,现将临时调整教学安排有关事项通告如下: 自2022年10月26日起,大良街道辖区...
往期宏观判断 2016.09.08“杭州的房价期货后续培训,在新一轮上涨的启动点”! 2020.02.26“2020年的大机会可能是某些商品的超跌上涨”期货后续...
据中国证券报科创板做市业务呼之欲出,日前,记者从券商处获悉,部分做市商已陆续开始建仓期货后续培训。做市商作为新的市场参与主体,将给科创板市场带来增量资金。多家券...
1 公告基本信息 注:投资者范围:个人投资者、机构投资者、合格境外机构投资者和人民币合格境外机构投资者及法律法规或中国证监会允许购买证券投资基金的其他投资者大连...
截至2022年10月25日收盘,弘业期货(001236)报收于18.53元,下跌9.79%,换手率48.25%,成交量48.63万手,成交额9.56亿元期货公司...
目前,欧洲储气库的填充率超过了90%期货交易时间表。 随着欧洲天然气储备量日益丰满,加上天气又超预期温和,导致欧洲天然气价格出现暴跌,个别合约一度跌至负值期货交...
证券代码:000812 证券简称:陕西金叶 公告编号:2022-71号 本公司及董事局全体成员保证信息披露的内容真实、准确、完整,没有虚假记载、误导性陈述或重大...
全球宏观 周一盘前期货交易时间表,美股三大股指期货小幅上扬 美国股指期货小幅上升,因上周五有消息指美联储考虑开始转向期货交易时间表。报道称,美联储将在11月...
日前,一单辽宁省的花生“保险+期货“收入险试点项目顺利出单新期货。该项目运行过程中一大“亮点”是,其由辽宁平安财险、辽宁中华联合财险、辽宁人保财险共同承保,由...
开盘价由集合竞价产生新期货。集合竞价的方式是:每一交易日开市前5分钟内,前4分钟为期货合约买、卖价格指令申报时间,后1分钟为集合竞价撮合时间,产生的开盘价随即在...
为积极落实金融服务实体经济的社会责任,不断提高广大基层群众对于“保险+期货”的认知,在上海期货交易所的指导下,华联期货与中国人民财产保险股份有限公司在云南省红河...
如何看50ETF期权只需要打开行情软件,输入50ETF期权的代码【510050】就可以看到期权合约的报价了期货杠杆多少。 50ETF期权需要知道四要素:标的、类...
做投资最重要的2点:一是要懂得分析市场的一个行情;二是要懂得控制风险期货黄金原油,作为一个投资者要有着良好的心态及正确的投资观念;积极的人在每一次忧患中都看到一...
【黄金】 黄金日内受美指走势影响先出现一波回撤,跌至1846/45附近,随后行情如预期的有所回弹,欧盘时段上方回弹测压至1856/57一线,随后又再度如预期的承...
黄金行情走势分析; 周三(5月25日)亚洲时段,现货黄金震荡微跌,目前交投于1862.37美元/盎司,回吐了隔夜部分涨幅期货黄金原油。周二因为美国新屋销售数据降...
中新经纬10月22日电 北京时间22日凌晨,美国三大股指全线收涨,道指涨2.47%,标普500指数涨2.37%,纳指涨2.31%期货黄金原油。卡特彼勒涨6.04...
创业板ETF期权有其天生的优势,可以双边做多,不像股票只能做多开户期货条件。据了解,创业板ETF期权首次开户程序会稍微繁琐,所以投资者要做好这个准备,因为中间是...
随着全球各类创新企业崛起,互联网相关技术高速发展,不少年轻的企业家也以一骑绝尘的速度登上了全球富豪榜开户期货条件。 而加上前几年疫情和全球反控融资的压力下,他们...
【搜狐体育战报】北京时间1月1日CBA常规赛第25轮,客场作战的山东高速以111-107击败新疆伊力特,山东高速取得5连胜,新疆队主场不败遭终结体验币兑换。赵睿...
【搜狐体育战报】北京时间12月8日CBA常规赛第15轮,主场作战的浙江方兴渡在最多落后24分的情况下,在下半场发起反击,最终以94-89逆转击败新疆伊力特,浙江...
中新网乌鲁木齐11月13日电(刘雨珊 申凯龙 马江辉)连日来,新疆且末县各族群众正忙着在塔克拉玛干沙漠边缘开展防护林补植工作以特币。 11月13日,在新疆且末县...
撰文丨高语阳 新疆要开始做“修飞机”的国际大买卖换算货币。 近日,新疆首个飞机保税维修暨公用型保税仓业务在新疆自贸试验区乌鲁木齐片区落地启动换算货币。新疆维吾尔...
1公告基本信息 注:2024年9月11日15:00后提交的基金交易申请将视为2024年9月12日的交易申请,同样受上述大额申购(含转换转入、定期定额投资)限制联...
证券之星消息,近日新疆交建(002941)新注册了《山区公路边坡稳定性多因素分析软件V1.0》项目的软件著作权多软件。今年以来新疆交建新注册软件著作权3个,较...
证券之星消息,3月30日新疆前海联合基金管理有限公司发布《新疆前海联合海盈货币市场基金暂停非直销渠道大额申购(含转换转入、定期定额投资)业务的公告》货币业务。公...
挖贝网12月15日,石晶光电(430025)近日发布公告,根据公司的战略发展布局,公司拟设立全资子公司炒币注册。具体方案:北京石晶光电科技股份有限公司(以下简称...
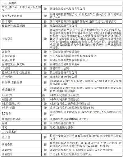
公司声明 本公司及全体董事、监事以及高级管理人员保证本报告书的内容真实、准确和完整,没有虚假记载、误导性陈述或者重大遗漏,并对本报告书中的虚假记载、误导性陈述...
2023中国国际(新疆)石油石化技术装备展览会 2023China (Xin jiang) International Petroleum & Petr...